10使用28 第3页
上海无菌实验室安全规范:无菌实验室的基本建设要求是什么

上海无菌实验室安全规范:无菌实验室的基本建设要求是什么

引言上海无菌实验室是进行微生物学、生物技术等研究领域的重要场所。为了保证实验人员的安全,防止实验材料的污染,以及确保实验结果的准确性,无菌实验室必须严格遵守一系列安全规范。本文将详细介绍上海无菌实验室的安全规范,以...

长沙洗涤公司TOP10榜单揭晓,行业领军者的成功秘诀与深度解析

长沙洗涤公司TOP10榜单揭晓,行业领军者的成功秘诀与深度解析

随着社会的快速发展,洗涤行业在长沙也迎来了蓬勃的发展,众多洗涤公司纷纷涌现,为市民提供优质的服务,本文将为您介绍长沙洗涤公司排名前十名,让您更了解这些行业领军者的实力和特色。第一名:XXX洗涤公司XXX洗涤公司,作为...

全球食品公司资产排名榜单揭晓!

全球食品公司资产排名榜单揭晓!

食品工业是全球最大的产业之一,各大食品公司通过不断的创新、扩张和并购,逐渐形成了庞大的资产规模,以下是全球有名的食品公司资产排名,展示了这一领域的巨头及其在全球的影响力。雀巢公司作为全球最大的食品公司之一,雀巢以其在...

全球海洋安全公司十强榜单揭晓,引领海洋保护新时代潮流

全球海洋安全公司十强榜单揭晓,引领海洋保护新时代潮流

随着全球海洋资源的日益开发和海洋安全问题的不断凸显,海洋安全公司的发展日益受到关注,本文将为您详细介绍海洋安全公司排名前十名,这些公司在全球范围内引领着海洋保护的新时代。Ranko海洋安全公司作为全球领先的海洋安全服...

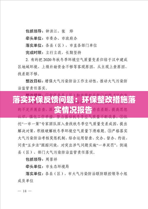
落实环保反馈问题:环保整改措施落实情况报告

落实环保反馈问题:环保整改措施落实情况报告

引言随着全球环境问题的日益严峻,环保已经成为各国政府和社会各界关注的焦点。在我国,环保工作也得到了前所未有的重视。然而,在环保工作的推进过程中,一些问题仍然存在,尤其是环保反馈问题。如何有效落实环保反馈,确保环保政...

不断拓客增效:拓展客户

不断拓客增效:拓展客户

引言:拓客增效的重要性在当今竞争激烈的市场环境中,企业要想持续发展,就必须不断拓展客户群体,提高客户满意度,从而实现增效。拓客增效是企业发展的生命线,它不仅关系到企业的市场份额,更直接影响着企业的盈利能力和品牌形象...

深度解析,大气污染的挑战与应对策略

深度解析,大气污染的挑战与应对策略

随着工业化和城市化的快速发展,大气污染问题日益严重,成为全球关注的焦点,本文将从深度报道的角度,探讨大气污染的现状、成因、影响以及应对措施。大气污染的现状近年来,大气污染问题愈发严重,工业排放、交通尾气、建筑工地尘土...

Ajvxi宣传片,探索未知奥秘,展现未来科技魅力

Ajvxi宣传片,探索未知奥秘,展现未来科技魅力

随着科技的飞速发展和全球化进程的推进,我们身处一个信息爆炸的时代,在这个时代,宣传片的作用愈发重要,它像一座桥梁,连接着品牌与消费者,传递着产品的核心价值与文化内涵,而Ajvxi宣传片,就是一部引领我们探索未知、展现...

探秘小巷深处的法律故事坊,今日说法直播,跟随法律之旅的独特视角

探秘小巷深处的法律故事坊,今日说法直播,跟随法律之旅的独特视角

冬日的阳光透过微凉的空气,洒在小城的每个角落,随着节日氛围的逐渐浓厚,我们总想在忙碌的生活中寻找一丝宁静,在这个宁静的午后,让我们跟随时间的脚步,走进一条寻常的小巷,探索一家隐藏其中的特色小店——“法律故事坊”,一起...

探讨,高磁实时定位器技术革新与社会应用展望(2024年视角)

探讨,高磁实时定位器技术革新与社会应用展望(2024年视角)

一、引言随着科技的飞速发展,定位技术已成为现代社会不可或缺的一部分,2024年,高磁实时定位器作为最新科技产品,引发了广泛关注与讨论,本文旨在探讨高磁实时定位器的优势与潜在挑战,分析其在不同领域的应用及其对社会的影响...

Top