杂志明星男及最新跟风口子的解析、价值与虚假宣传揭露
界定真实含义在当今社会,杂志明星男这一词汇已经成为流行文化的代名词之一,他们通常指的是在各类时尚杂志、社交媒体以及娱乐圈中备受瞩目的男性明星,这些明星以其独特的魅力、时尚的穿着和引人注目的外貌吸引了大量粉丝的关注,而...
男明星中长发潮流与耳饰风尚,瞬间提升魅力!
亲爱的读者朋友们,今天我们将一起探讨当下最热门的时尚话题——男明星们的中长发潮流,以及他们佩戴的最新耳饰风尚,在这个个性张扬的时代,男士们的发型和配饰同样能展现独特魅力,让我们跟随明星的脚步,探索中长发的新魅力与耳饰...
关于比较英气的女明星与邹平齐星最新动态的语境关系分析
关键词解析1、比较英气的女明星:此处的“英气”通常用来形容人的英俊、潇洒、有魄力的气质,在娱乐圈中,“比较英气的女明星”指的是那些外貌、气质上具有英挺、帅气特质的女性明星,这一描述往往涉及明星的颜值、形象以及公众形象...
关于明星姓蓝与最新确诊病例比利时,语境下的关联与解读
关键词释义1、明星:指公众人物,通常在娱乐、艺术或其他领域有较高知名度和影响力的人物。2、姓蓝:指姓氏为“蓝”的个体,在语境中可能指代特定的明星或公众人物。3、最新确诊病例比利时:指近期在比利时被确诊的病例,可能与新...
记录足球传奇,最新速写明星与永久发布地址
身为一个博客站长,我深知体育的魅力和影响力,特别是足球这项全球最受欢迎的体育运动,我将为您速写一些足球明星,记录他们的传奇,并将这篇文章永久发布在最新地址上,让更多的人了解他们的风采。梅西:足球场上的魔术师梅西,这位...
首尔汇率与柳州实时收费深度解析
基础性与延展性释义首尔作为韩国的首都,其金融市场的活跃度和国际化程度较高,汇率的波动直接影响到国际贸易、旅游和其他跨境交易,而柳州,作为中国的工业重镇,其实时收费系统主要关注于城市内部的交通、物流等公共服务领域,本文...
澳洲女与上证指数实时动态,深度解读最新走势
全面定义与内涵解析1、澳洲女最新:此关键词主要指的是来自澳大利亚的最新女性相关资讯或事件,这可能包括澳洲女性在各个领域(如政治、经济、社会、文化等)的最新动态、成就,或者与澳洲女性相关的新闻热点。2、上证指数实时更新...
全球河流水资源排名揭秘,哪些河流独占鳌头?
水是地球上不可或缺的资源,而河流则是水的载体和地球生命的摇篮,本文将根据河流的水资源量、流域面积、生态环境等多方面因素,对世界范围内的水资源河流进行排名。亚马逊河亚马逊河位于南美洲北部,是世界上流量最大的河流之一,亚...
县委高效运转之道,策略与实践揭秘
在新时代背景下,县委作为地方政治的核心,其高效运转对于地方经济社会发展具有重大意义,如何确保县委高效运转,成为我们面临的重要课题,本文将从策略与实践角度出发,探讨这一问题。明确目标与职责县委作为地方党委的领导核心,首...
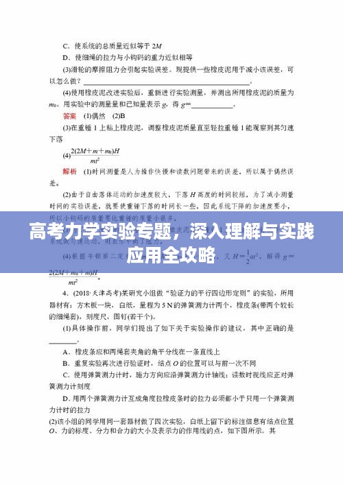
高考力学实验专题,深入理解与实践应用全攻略
力学是物理学的重要组成部分,也是高考物理的重要内容,实验是力学学习的重要途径,通过实验操作,学生能够深入理解力学原理,提高解决实际问题的能力,本文将围绕“高考力学实验专题”展开讨论,旨在帮助学生更好地理解和掌握力学实...







蜀ICP备2022005971号-1