随着市场竞争的加剧和法规环境的变化,企业治理的重要性日益凸显,为适应这一趋势,许多企业都在积极更新自身的公司章程,最新出台的公司章程正是在这一背景下应运而生,旨在为企业提供更为明确、高效的运营指导。
公司治理结构的新规定
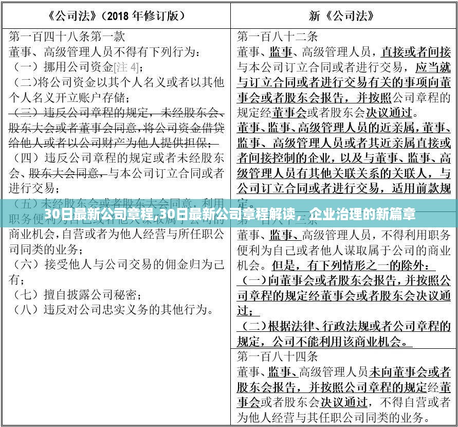
最新公司章程强调了公司治理结构的重要性,明确了董事会、监事会以及高级管理层的职责和权力分配,董事会被赋予更多的决策权,同时也要求其承担更高的信义义务;监事会则负责监督董事会的运作,确保公司利益得到充分维护。
股东权益保护条款的更新
新章程对股东权益保护进行了更加详细的规定,包括股东参与决策的权利、利润分配机制以及股权转让等方面的规定,这些更新的规定旨在平衡股东之间的利益,增强股东对公司的信任。
风险管理及内部控制的强化
针对企业面临的各种风险,新章程要求企业加强风险管理和内部控制,确保公司的稳健运营,这包括建立健全的风险评估机制、加强内部审计功能等措施。
新章程的实施对企业运营产生了深远的影响:
1、提升企业治理水平
新章程的实施将推动企业治理水平的提升,使企业在决策、管理、监督等方面更加规范、透明,这将有助于增强投资者信心,吸引更多优质资本。
2、增强企业竞争力
通过新章程对股东权益的保护和风险管理的强化,企业能够在激烈的市场竞争中保持稳健的步伐,降低运营风险,提高竞争力,以某科技公司的章程更新实践为例,该公司通过强化董事会和监事会的职能、明确股东权益保护条款以及加强风险管理和内部控制,在投资者关系、运营效率和风险管理方面取得了显著的提升,为公司带来了更多的发展机遇。
最新公司章程的出台为企业治理提供了新的指导方向,对于企业的长远发展具有重要意义,企业应积极适应新章程的要求,完善自身治理机制,以提升竞争力和稳健性,通过本文的解读和案例分析,相信读者对新章程有了更深入的了解,希望能够帮助企业在实践中更好地应对挑战,实现持续发展,企业还应关注新章程实施过程中可能出现的挑战和问题,及时调整自身策略,确保新章程得到有效执行。
转载请注明来自无忧安证,本文标题:《最新公司章程解读,企业治理的新篇章揭秘》



蜀ICP备2022005971号-1
还没有评论,来说两句吧...