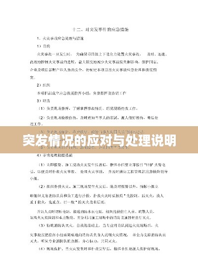
突发情况,指的是在日常生活或工作中突然发生的一些出乎意料的事件或状况,这些事件往往会对人们的生活和工作产生一定的影响,为了有效应对突发情况,我们需要对其进行明确的说明,并制定相应的应对策略。
突发情况的类型
1、自然类突发情况:如地震、洪水、台风等自然灾害,这些突发情况具有不可预测性,规模和影响范围往往较大。
2、社会类突发情况:如交通事故、群体性事件等,这些突发情况可能会对社会秩序和公共安全造成一定影响。
3、公共卫生类突发情况:如疫情爆发、食物中毒等,这些突发情况关乎公众的健康和安全。
突发情况说明
对于每一种突发情况,我们需要进行详细的说明,包括但不限于以下几个方面:
1、突发情况的基本情况:包括发生的时间、地点、规模、影响范围等。
2、突发情况的原因:分析导致突发情况发生的原因,有助于我们更好地认识和理解突发情况。
3、突发情况的影响:分析突发情况对人们的生活、工作、社会、经济等方面的影响。
4、应对措施:根据突发情况的特点和影响,制定相应的应对措施,包括预防、应急处理、恢复等方面。
突发情况的应对策略
1、加强预警监测:通过科技手段加强对各类突发情况的预警监测,提高预测准确率。
2、制定应急预案:针对可能发生的突发情况,制定相应的应急预案,明确应急处理流程和责任部门。
3、加强应急演练:定期组织应急演练,提高应对突发情况的实战能力。
4、公众宣传与教育:加强对公众的应急宣传与教育,提高公众的自我保护意识和应对能力。
5、跨部门协作:加强各部门之间的协作与沟通,形成应对突发情况的合力。
案例分析
以某地区突发的疫情为例,说明突发情况的处理过程:
1、疫情基本情况说明:疫情发生的时间、地点、感染人数、传播方式等。
2、疫情原因分析:分析疫情爆发的原因,可能与人员流动、气候变化、病毒变异等因素有关。
3、疫情影响分析:疫情对当地经济、社会、民众生活等方面的影响。
4、应对措施:采取封锁疫情区域、加强医疗救治、开展大规模核酸检测、加强宣传引导等措施,有效控制疫情扩散。
突发情况是生活中不可避免的一部分,对于突发情况的处理能力,关系到社会的稳定和公众的安全,我们需要加强对突发情况的研究,提高应对突发情况的能力,保障社会的稳定和公众的安全,希望通过本文的阐述,能够帮助大家更好地理解和应对突发情况。
转载请注明来自无忧安证,本文标题:《突发情况的应对与处理说明》









蜀ICP备2022005971号-1
还没有评论,来说两句吧...